| Sign In | Join Free | My wneducation.com |
|
Brand Name : WITGAIN PCB
Model Number : P04E4593A0
Certification : UL CERTIFICATE
Place of Origin : CHINA
MOQ : 1pcs/lot
Price : 0.5usd/pcs
Payment Terms : T/T
Supply Ability : 1kkpcs/month
Delivery Time : 20 work days
Packaging Details : 60pcs/bag, 10bags/carton
Material : FR4 TG170
Layer Count : 4 Layer
Thickness : 1.6MM
Color : Black
Min Hole : 0.2MM
Min Trace : 3/3MIL
BGA : 8MIL
Surface Treatment : Immersion Gold
PCB Specifications:
4 Layer Rigid PCB
Board Thickness: 1.6MM
Material: FR4, TG170
Min Hole: 0.2MM
Min Line: 3/3Mil
BGA Size: 8Mil
Solder Mask: Black
Surface Treatment: ENIG
Application: Industrial Control
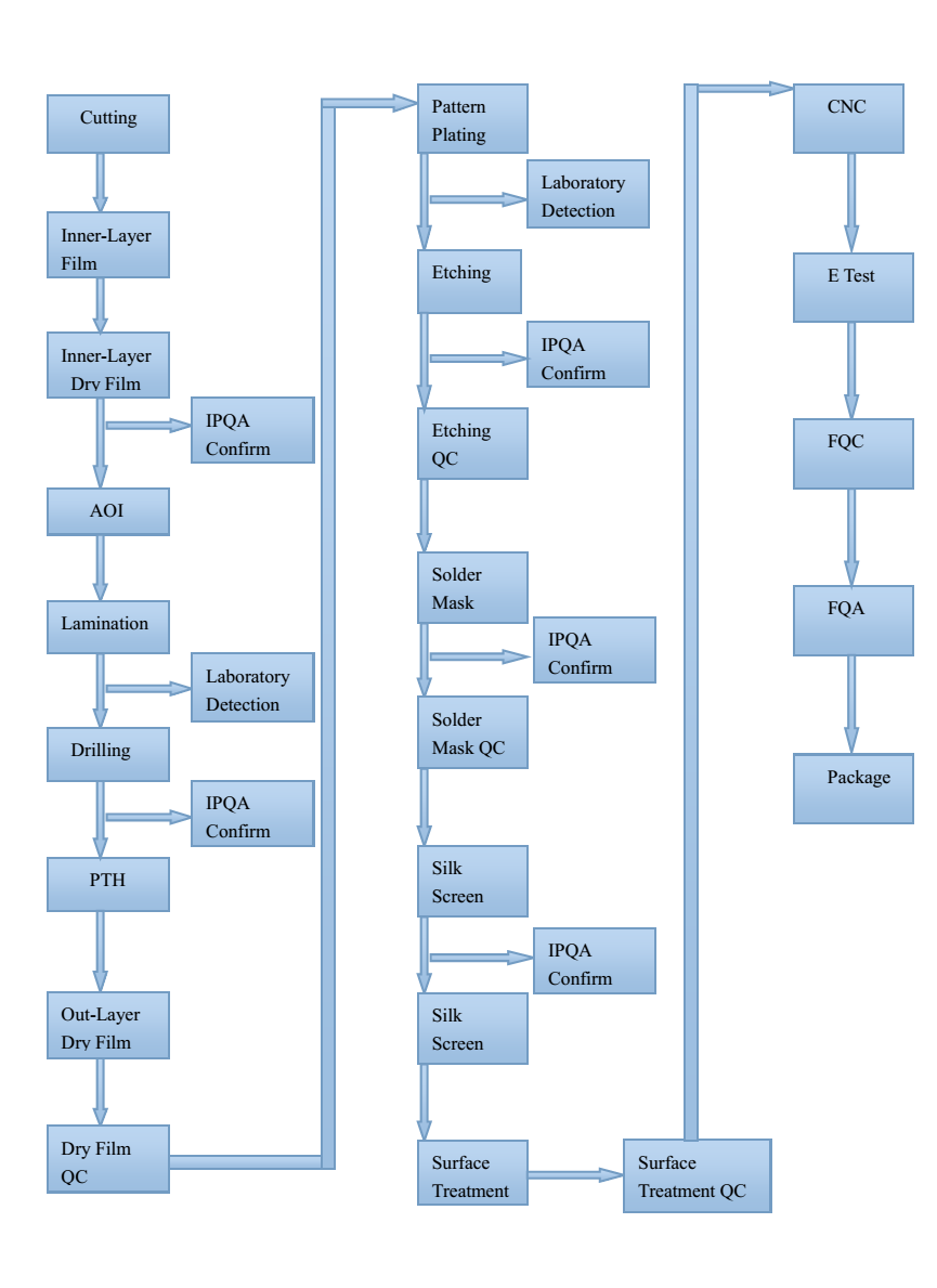
PCB Production Flow Chart:

FAQ:
Question: Is there any cost difference between black solder mask and green solder mask
Answer: Yes, the cost for black solder mask is a little higher than green solder mask. Green solder mask is the most common color for pcb.
Product Application Areas:

|
|
4 Layer Rigid Flex Printed Circuit Boards 1.6MM Thickness Black Solder Mask Images |